Фактор Ківалова
Нова більшість у парламенті – це кредит довіри уряду від суспільства. Українці терпляче чекають сплати боргу.
Зокрема – через подолання корупції.
Усі свідомі того, що термін погашення кредиту може виявитися тривалим. Але вже сьогодні надходить час виплати відсотків за користування ним. Ідеться про конкретні прояви – реформовані ключові державні інститути. Це стосується передовсім прав людини – судівництва, органів правопорядку, прокуратури тощо.
Щодо судівництва уряд запропонував певний підхід до реформування й навіть добрав правильну назву своїй ініціативі – проект закону "Про відновлення довіри до судової системи України". Проект є предметом обговорення вже впродовж трьох тижнів. За час обговорення в нього з'явилося 6 чи то законопроектів-побратимів, чи то конкурентів, але він не зазнав сутнісних змін.
І поки не наблизився до моменту свого ухвалення.
Залишаючись беззастережним прихильником ідеї відновлення довіри до судової системи, дозволю собі висловити застереження стосовно того, чи справдиться наша довіра після прийняття згаданого закону.
Попри задекларовану мету, засоби та процедури, які пропонує законопроект нагадують радянський анекдот: "Товариш-прапорщик, зупиніть поїзд! – Поїзд, стій! Раз-два!"
Так, відновити довіру, тобто зупинити поїзд, означає перш за все вивести із суддівської професії тих, хто став уособленням ганьби цієї професії. Але для цього недостатньо просто перелічити ознаки такої ганебної поведінки, бо це "Раз-два!"
Не менш важливим є визначення прозорої й справедливої процедури розгляду справ стосовно тих, кого ми маємо намір позбавити права на професію, а також гарантування справедливості органу, який фактично судитиме суддів. Визначення в законі правил і процедур будь-якої перевірки є запобіжником свавільності з боку органу, який здійснює таку перевірку й, таким чином, гарантією справедливого рішення, прийнятого за результатами такої перевірки.
Необхідною складовою такої процедури є право та реальна можливість особи висловити свою позицію, "right to be heard", а також право й можливість надавати будь-які докази на свій захист, у тому числі й викликати свідків.
Щоб суспільство було впевненим, що всіх винних осіб покарано шляхом позбавлення права обіймати посаду судді – потрібно, щоб кожен член суспільства знав: на підставі якої інформації, ким і куди поданої, може розпочатися перевірка стосовно кожного окремого судді.
Щоби судді таки почали підніматися з колін, а не перемістилися навколішках від однієї "ікони" до іншої – їм потрібно знати, що вони не стануть жертвами зведення рахунків, і будуть мати необхідні засоби для захисту себе.
Відсутність таких процесуальних гарантій однозначно поставить під сумнів справедливість прийнятих рішень, а відтак, безсумнівно, стане в майбутньому предметом жорсткої критики з боку європейських інститутів.
Але, мабуть, найбільшим фактором довіри до результатів будь-яких перевірок, атестацій чи люстрацій є довіра до тих, хто перевірятиме, атестуватиме чи люструватиме.
Пропоную осмислити фаховість та незалежність майбутнього органу, на якого ми покладаємо надію стосовно повернення нашої довіри до суду.
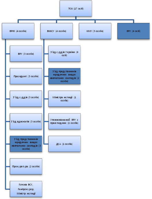
Законопроект пропонує, що Вища рада юстиції та Вища кваліфікаційна комісія судів України призначають до Тимчасової спеціальної комісії з перевірки суддів судів загальної юрисдикції по чотири члени, які повинні бути суддями; кабмін призначає три члени, які повинні бути представниками громадськості; а Верховна Рада України – шість членів, двоє з яких повинні бути суддями.
На перший погляд, наче й звучить непогано, і представництво забезпечене.
Тим більше, що перехідними положеннями законопроект пропонує припинити повноваження членів Вищої ради юстиції, обраних за квотою ВР, та рекомендувати президенту, з'їзду суддів, з'їзду адвокатів України, з'їзду представників юридичних вищих навчальних закладів та наукових установ, всеукраїнській конференції працівників прокуратури – протягом 30 днів із моменту набрання чинності цим законом відкликати призначених ними членів Вищої ради юстиції та призначити нових.
А також рекомендувати з'їзду суддів України, з'їзду представників юридичних вищих навчальних закладів та наукових установ, Мін'юсту, уповноваженому ВР із прав людини, голові Державної судової адміністрації – протягом 30 днів із моменту набрання чинності цим законом відкликати призначених ними членів Вищої кваліфікаційної комісії суддів України та призначити нових.
Однак сам закон має набрати чинності із дня, наступного за днем його опублікування.
Тобто, Тимчасову спеціальну комісію, яка перевірятиме суддів, фактично формуватимуть Вища рада юстиції та Вища кваліфікаційна комісія суддів у нинішньому складі, якому сам закон висловлює недовіру.
Більш того, усім відомий фактор особистості в історії. Нижче подана схема формування ТСК, де темнішим кольором позначені ті органи, на рішення яких вирішальний вплив матиме Сергій Ківалов.
![]() |
Передовсім, стосовно Верховної Ради.
Вочевидь, профільним комітетом, який готуватиме проекти рішень щодо кандидатур до складу ТСК, буде комітет ВР із питань правосуддя та верховенства права, який досі очолює Сергій Ківалов.
Окрім фактору Сергія Васильовича, "слабкою ланкою" у квоті ВРУ є вимога стосовно представництва лише двох суддів із шести осіб. Ким будуть ще чотири – невідомо. Ними можуть виявитися народні депутати, що відразу перетворить ТСК на об'єкт критики з боку правозахисної та міжнародної спільноти за політичну заангажованість.
Якщо причетність Ківалова до комітету ВР з питань правосуддя та верховенства права є відомою широкому загалу, то небагато обізнані з тим фактом, що пан Ківалов привласнив собі конституційний орган.
Відповідно до 131-ї статті Конституції, з'їзд представників вищих юридичних навчальних закладів та наукових установ повинен обирати трьох осіб до складу ВРЮ. З'їзд представників вищих юридичних навчальних закладів та наукових установ, відповідно до "усталеної практики", скликає Рада представників вищих юридичних навчальних закладів та наукових установ, яка є ... громадською організацією, заснованою й очолюваною Сергієм Ківаловим.
Сергій Васильович Ківалов зробив вагомий внесок в "утвердження" незалежності судової влади шляхом спотворення закону "Про судоустрій і статус суддів" у 2010 році.
Також усі пам'ятають про послідовне приниження ним судової системи й "визнання" його еталоном втручання в судову систему, у рішенні Європейського суду із прав людини.
Тому ані суспільство, ані судді не довірятимуть органу, до формування якого буде причетна ця особа.
![]() |
Автори нам кажуть, що перевірка суддів здійснюватиметься, окрім іншого, з метою "утвердження в суспільстві верховенства права та законності". Але законність – це вимога діяти на підставі, у межах повноважень та в спосіб, передбачений законом, і стосується вона в демократичних державах виключно органів влади.Зрештою, повертаючись до мети законопроекту, зверну увагу на таке.
Законність для суспільства – це те, що ми спостерігаємо в нашого північного сусіда, зокрема, заборона й розгін мирних демонстрацій, вилучення власності без права оскарження – і все на підставі закону.
Законність для суспільства – це саме те, проти чого ми стояли на Майдані.
Суспільство потребує не законності, а свободи.
Водночас, законності потребує влада. У першу чергу, у формі якісного закону із прозорими процедурами й повноважними органами, наділеними суспільною довірою.
Оксана Сироїд, LL.M., директор Української правничої фундації, спеціально для УП

