Дружина редактора "Ліги сміху" Чивуріна володіє готелем у Криму – ЗМІ

Лариса Чивуріна, дружина редактора українського шоу "Ліга сміху" й колишнього КВН-ника Андрія Чивуріна, через кілька кіпрських компаній володіє готелем в анексованому Криму, порушуючи санкції Євросоюзу та України.
Джерело: майже 2-річне розслідування телеканалу "Настоящее время" й антикорупційного проєкту "Муніципальний сканер", яке отримало назву "Кримський архів".
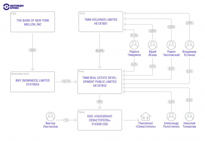
Деталі: У схемі володіння готелем бере участь британська філія найбільшого в світі депозитарного американського банку Bank of New York Mellon (депозитарний банк не надає роздрібні фінансові послуги, але зберігає цінні папери клієнтів і управляє їхніми фінансовими активами – ред.). Тому кримський бізнес Чивуріної може порушувати й американські санкції.
Лариса Чивуріна через кілька компаній, зареєстрованих на Кіпрі, володіє пансіонатом "Севастополь" у Ялті. Ці ж компанії пов'язані з великою будівельно-девелоперською компанією "ТММ", де Чивуріна обіймає посаду фінансового директора.
ТОВ "Пансіонат "Севастополь" був зареєстрований у російському реєстрі в серпні 2016 року і на 1% належить директору Віктору Лактіонову, а його інші 99% належать кіпрській TMM Real Estate Development Public Limited.
Ця компанія на 13,11% належить британській BNY (Nominees) Limited, зареєстрованої в Лондоні. Вона пропонує банківські та інвестиційні послуги і є дочірнім підприємством нью-йоркського The Bank of New York Mellon, Inc. – найбільшого в світі депозитарного банку.
У BNY Mellon "Настоящему времени" відповіли, що лише управляють активами від імені своїх клієнтів, але відмовилися коментувати питання, пов'язані з компанією "ТММ" і можливим порушенням санкцій.
Ще 86,88% TMM Real Estate Development Public Limited контролює інша кіпрська компанія TMM Holdings Limited. Решта порівну розділено між шістьма співробітниками української "ТММ".
У той же час 99,5% акцій TMM Holdings Limited володіє та ж Лариса Чивуріна, а ще по 2,83% акцій контролюють заступник гендиректора української "ТММ" із правових питань Юрій Ісаєв, директор київського відділення "ТММ" Павло Числовський і головний інженер київської "ТММ" Володимир Устинов.
Редакція "Настоящего времени" кілька тижнів намагалася домогтися коментаря від Чивуріної, але в прес-службі заявляли, що "вона ще не вирішила".
У пансіонаті "Севастополь" розмовляти з журналістом НВ відмовилися.
Влада Кіпру на питання НВ про можливе порушення санкцій порадила звернутися до самих компаніям.
Влади Великобританії та США до моменту публікації розслідування свою відповідь не надіслали.
Передісторія:
- Росія анексувала український півострів Крим у лютому-березні 2014 року.
- Країни Заходу ввели проти РФ економічні санкції. Євросоюз у 2014 році заборонив компаніям із ЄС відкривати новий бізнес та інвестувати в туристичну галузь в анексованому Криму.
- "Ліга сміху" – проєкт студії "Квартал 95" Володимира Зеленського, який зараз є президентом України.
